因业务发展需要,现面向社会招聘工作人员。现将有关事宜公告如下:
(一)技术研发部:Java工程师3名;PHP工程师3名;前端开发工程师2名;数据分析师1名。
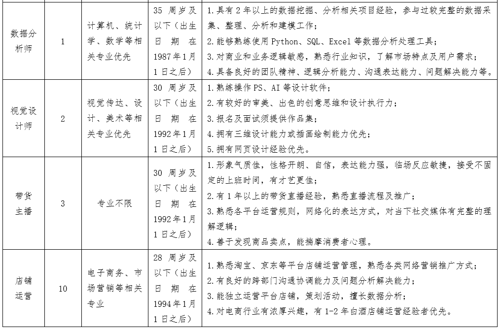
(二)直营事业部:视觉设计师2名;带货主播3名;店铺运营10名。
(一)应聘者需同时满足以下条件:
1.政治立场坚定,拥护中华人民共和国宪法,拥护中国共产党的领导和社会主义制度;
2.遵纪守法,作风正派,品行端正,爱岗敬业;
3.身体健康、吃苦耐劳,具备履行岗位职责的身体条件和心理条件;
4.学历为本科及以上学历(同时具有毕业证及学位证);
5.年龄在18周岁以上,年龄上限见岗位相关要求;
6.具备岗位招聘所要求的相关条件。
(二)有下列情况之一者,不得报名:
1.受过刑事处罚、被开除公职、被开除中国共产党党籍的;
2.曾违法违纪或涉嫌违法违纪正在接受调查的;
3.受到党内严重警告、行政记大过等处分在处分期或影响期内的;
4.被依法列为失信联合惩戒对象的;
5.在此前国家各级各类招考或招聘方组织的招聘中被认定有舞弊、扰乱考试秩序等行为的;
6.现役军人、在读非应届毕业生、国家定向招录培养人员、与国家签订服务协议且未满服务期限的;
7.法律法规规定不得聘用的其他情形。


(一)发布招聘公告
通过公司官网“贵州习酒”(https://www.gzxijiu.com/)发布招聘公告,同时在官方微信公众号“贵州习酒”及相关招聘平台等多种渠道发布。
(二)报名时间及方式
1.报名时间:自发布公告之日起至2022年12月31日;
2.报名方式:仅接受电子邮件方式报名,文件命名格式为“应聘岗位+姓名+学历”;
3.提交资料(按顺序编号):
(1)报名登记表;
(2)诚信承诺书;
(3)身份证(正反面扫描件);
(4)毕业证(扫描件);
(5)学位证(扫描件);
(6)教育部学历证书电子注册备案表;
(7)教育部在线学籍验证报告。
注:视觉设计师须提供作品集。
4.报名要求:
(1)每个应聘人员只能报一个岗位;
(2)应聘人员报名信息必须真实准确,所学专业须与毕业证和学位证保持一致;
(3)提交资料内容应当清晰完整,因材料不全或信息不完整的视为无效报名。
(三)资格审查
1.公司相关部门对报名人员资格条件进行初审,重点审查提交资料的真实性及相关条件,并结合应聘人员所学专业、工作经验、学历、工作业绩等情况,择优确定笔试人员名单。符合报名条件的人数与招聘岗位计划数的比例低于3:1的,根据报名情况可递减招聘人数或取消该岗位招聘计划。
2.进入笔试人员名单及相关事项将通过公司官网“贵州习酒”(https://www.gzxijiu.com/)予以公告,并以短信方式通知。
(四)笔试
1.由公司用人需求部门及相关部门自主命题,考试内容为专业知识和综合知识。相关考试安排将根据最新疫情防控有关要求开展,必要时对有关工作安排进行适当调整。
2.笔试成绩及相关事项安排将通过公司官网“贵州习酒”(https://www.gzxijiu.com/)予以公告,并以短信方式通知。
(五)面试
1.面试前,开展现场资格复审,查看所提交材料的原件及复印件。材料不齐、提供虚假信息或不符合招聘岗位条件要求的,取消面试资格。
2.面试工作总共分为两轮,两轮面试时间间隔7个工作日。
第一轮面试:采用半结构化面试+工作样本测试, 公司将结合岗位相关要求出题,面试者需当场完成测试内容。
第二轮面试:采用系列面试。
两轮面试结果均通过电话或短信的方式进行通知,不再采用其他方式,请密切关注。
(六)体检
1.根据面试结果确定体检人员名单;
2.体检工作由公司统一组织开展,体检标准按照习酒公司《体检管理办法》执行。
(七)资格复审与政审
1.资格审查贯穿于整个招聘全过程,如在招聘过程中任何环节发现有违规违纪、材料不齐、提供虚假信息或应聘人员不符合招聘岗位条件要求等情况的,公司有权立即取消其考试资格或应聘资格。
2.政治审查主要考察应聘者遵纪守法、道德品质以及在职期间工作表现情况等。
(八)公示及录用
在公司官网“贵州习酒”(https://www.gzxijiu.com/)公示拟录用人员名单3个工作日。无异议的,通知办理录用手续。
(九)递补调剂
1.针对下列情形,根据工作需要,可从同一岗位考试合格人员中,根据第二轮面试成绩由高到低依次递补。
(1)应聘人员体检或者考察不符合要求的;
(2)拟聘人员公示的结果影响聘用的;
(3)拟聘人员在公示期间自愿放弃聘用的;
(4)拟聘人员未在规定的时间报到的;
(5)其他情形。
2.出现岗位空缺的,根据工作需要可根据第二轮面试成绩进行人员递补。
(一)用工方式:与贵州习酒电子商务信息产业有限公司签订劳动合同;
(二)工作地点:贵阳市、杭州市。
(三)工资待遇:按公司薪酬制度执行,按规定缴纳六险二金。技术研发岗高层次人才年薪范围:18万~45万,可根据实际情况“一人一议”。
(一)应聘者应确认本人完全符合应聘岗位的资格条件,提交报名资料即视为知悉和同意本公告及所述流程和规则;
(二)资格审查工作贯穿招聘全过程,招聘期间及聘用后如发现应聘者存在伪造个人信息或其他欺骗聘用资格行为的,招聘方有权终止或取消其聘用资格;
(三)应聘者应确保所留的联系方式准确有效,并保持通讯畅通,因邮箱、电话、手机短信等联系不畅造成无法联系本人的,视为自动放弃;
(四)新冠肺炎疫情防控工作的有关要求处于动态调整之中,应聘者要主动关注并严格遵守本地疫情防控政策要求,我公司或将按照新冠肺炎疫情防控有关要求,适当调整招聘工作安排,请应聘者理解、支持和配合;
(五)本公告由贵州习酒电子商务信息产业有限公司负责解释,有权根据实际情况调整、取消或终止本次招聘计划。
报名及联系邮箱:exijiu@163.com
联系地址:贵州省贵阳市观山湖区茅台国际商务中心A座